水高diary

2020年4月の記事一覧

水俣高校3年生の皆さんへ

3年生のみなさんへのメッセージ

 

「どうにもならないことに振り向かず、できることだけに集中する」

 家庭学習期間が長くなり、今までに比べ一人で過ごす時間が長くなっている人が多いと思います。私たちも君たちの来ない学校で、君たちの健康はもちろん、今後の授業や、部活動、進路など不安を抱える毎日です。

 しかし、不安だけでは、物事は前進しません。天気を変えようとすることのように、自分の力でどうにもならないこともあるからです。ですから、我々は自分の力がおよぶ範囲でベストを尽くすべきだと考えます。今できることを日々積み重ねていけば、チャンスはある。

 一人で悩んでいる人は、私たちに遠慮なく、連絡してください。コミュニケーションで悩みを一緒に考えていこう。そして、みんなで乗り越えよう。

 最後に今年度の学校目標と学年目標を紹介します。

   学校目標:今を大切に~Seize the day!~

   学年目標:Study hard, dream big

                                  3学年主任 米村

 

御来校予定の皆様へ注意事項(感染症感染防止策)

 現在、新型コロナウイルス感染症感染防止の観点から御来校予定の皆様には、以下の点を御留意いただきますようお願いします。

 

1 不要不急の来校は控えていただき、電話等の対応が可能な件については電話で御連絡ください。

2 やむを得ず来校される方については、必要最小限の人数での来校をお願いします。また、来校の際には、事前の検温、マスクの着用、咳エチケットの順守をお願いし、短時間での対応とさせていただきますので御了承ください。

 

【重要】令和2年度熊本県育英奨学生(在学募集・被災特例枠)の募集について

4月20日(月)から22日(水)までの学年ごとの登校日に標記の文書2部を、生徒を通じて配付します。

少しでも利用をお考えの場合は、5月11日(月)までに担任まで電話連絡をお願いいたします。

あわせて申込み希望用紙を次の登校日に担任まで御提出ください。

提出以降に書類等を御確認いただいた上で、改めて申込みの有無を確認いたします。よろしくお願いいたします。

学年徴収金の納入等について

令和2年度の学年徴収金(教材費等)について、一覧表及び納入等のお願いの資料(表裏印刷A4プリント1枚)を、以下の期日に、生徒を通じて配布します。

御確認、御了承の上、納入をお願いします。
出費多端の折ですが、何卒よろしくお願いいたします。
御質問等は、各学年の担当者へお願いします。

1年生 4月20日(月)
2年生 4月21日(火)
3年生 4月22日(水)

【重要】新型コロナウイルス感染症拡大防止策(検温)について/保健部

【水俣高等学校保健部からのお知らせ】

新型コロナウイルスの感染拡大を防ぐために、登校前の検温及び、風邪症状の確認を確実に行う必要があります。

学校に登校する際(登校日、学校再開後)は以下の内容の遵守をお願いします。

 重要朝起きたら、登校までに必ず検温を行ってください。

 重要発熱等の風邪症状や、味覚・嗅覚障害があれば、学校に連絡し、自宅で療養してください。

 重要感染への不安、心配があり、登校できない場合は、保護者に伝え、学校に連絡してください。

 

第45回トヨペットふれあいグリーンキャンペーン苗木贈呈

熊本トヨペット様より、環境保全・緑化活動として熊本県に苗木の贈呈が行われ、本校にも一部が贈られました。

4月13日(月)、ユキヤナギとヒュウガミズキが到着し、後日他の苗も贈られてくる予定です。

校内の各所に植えて、大事に育てたいと思います。

ユキヤナギの苗ヒュウガミズキの苗

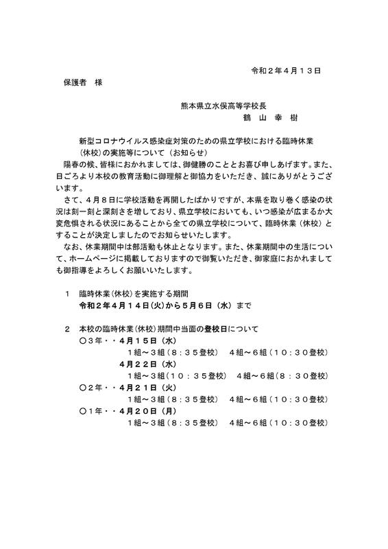
【緊急連絡】休校のお知らせ

熊本県内の新型コロナウイルス感染者の増加を受けた昨日の熊本県知事による方針を受け、すべての県立高校において4月14日(火)から5月6日(水)まで休校とすることになりました。

本校でも、本日13日(月)の1年生と2年生につきましては、午前中までの授業とすることとと決定しましたので、お知らせします。

また、今後の登校日等の今後の教育活動については、決定後、安心メールおよび学校ホームページにて追ってお知らせします。