保護者連絡
公開授業週間について
入学式駐車場について
天気予報によると入学式当日は雨天の可能性が高く、グラウンドに駐車することができないため、学校敷地内に全ての車両を駐車することができません。公共交通機関を御利用いただくか、自動車で来校予定の保護者の皆様は、イオンモール宇城様の駐車場を御利用ください。なお、新入生の集合時間は12時30分となっております。先に、お子様を降ろされる場合は、下図のとおりとなりますので、誘導係の職員の指示に従ってください。
雨天時駐車場
スクール・セクハラ0運動
↑ ここをクリックすると下の画像がきれいに見れます。
↑ ここをクリックすると下の画像がきれいに見れます。
↑ ここをクリックすると下の画像がきれいに見れます。
令和5年度(2023年度)熊本県奨学のための給付金申請の最終募集について
「奨学のための給付金」は次のいずれかに該当する世帯が対象の返済不要の給付です。
① 生活保護(生業扶助)を受給している世帯
② 「保護者等全員の令和5年度県民税所得割額及び市町村民税所得割額」が非課税である世帯
③ 家計急変により保護者等の収入が激減した世帯で「保護者等全員の県民税所得割額及び市町村民税所得割額が非課税である世帯」に相当と認められる世帯
※収入の修正申告や税額の更正等で非課税となった場合も対象
※申請される場合は令和6年1月9日(火)までに必要書類を事務室へご提出ください。
※家計急変による申請は、期限以降も随時受け付けます。7月以降の家計急変については、申請した月の次月~3月分までの相当額の給付となりますので、お早めに連絡をお願いします。
(TEL 0964-43-1151 担当:事務室 高木)
令和5年度(2023年度)熊本県奨学のための給付金申請の追加募集について
「奨学のための給付金」は次のいずれかに該当する世帯が対象の返済不要の給付です。
① 生活保護(生業扶助)を受給している世帯
② 「保護者等全員の令和5年度県民税所得割額及び市町村民税所得割額」が非課税である世帯
③ 家計急変により保護者等の収入が激減した世帯で「保護者等全員の県民税所得割額及び市町村民税所得割額が非課税である世帯」に相当と認められる世帯
※収入の修正申告や税額の更正等で非課税となった場合も対象
※申請される場合は令和5年10月16日(月)までに必要書類を事務室へご提出ください。
※家計急変による申請は、期限以降も随時受け付けます。7月以降の家計急変については、申請した月の次月~3月分までの相当額の給付となりますので、お早めに連絡をお願いします。
(TEL 0964-43-1151 担当:事務室 高木)
<関係書類>
令和5年度(2023年度)熊本県奨学のための給付金申請の募集案内について
「奨学のための給付金」は次のいずれかに該当する世帯が対象の返済不要の給付です。
① 生活保護(生業扶助)を受給している世帯
② 「保護者等全員の令和5年度県民税所得割額及び市町村民税所得割額」が非課税である世帯
③ 家計急変により保護者等の収入が激減した世帯で「保護者等全員の県民税所得割額及び市町村民税所得割額が非課税である世帯」に相当と認められる世帯
※申請される場合は令和5年7月13日(木)までに必要書類を事務室へご提出願います。
申請書類が紙で必要な方は担当へ電話等によりご連絡ください。個別に郵送等によりお渡しします。
※家計急変による申請は、期限以降も随時受け付けます。7月以降の家計急変については、申請した月の次月~3月分までの相当額の給付となりますので、お早めに連絡をお願いします。
令和5年度(2023年度)熊本県奨学のための給付金募集案内
1 (通常募集) 募集案内.pdf 申請様式・記入例.pdf
2 (家計急変) 募集案内.pdf 申請様式・記入例.pdf
(TEL 0964-43-1151 担当:事務室 高木)
自然災害等の発生時の登下校の留意事項について
保護者各位
自然災害等の発生時の登下校の留意事項について
令和5年5月30日、熊本県は梅雨入りしました。今後は豪雨や台風、その他の自然災害等によりお子様の登下校時の安全が危ぶまれる事態が発生することも考えられます。
つきましては、お子様の登下校に際しまして、安全第一を基本とし、添付資料に御留意のうえ御対応をお願いします。
令和5年度(2023年度)熊本県奨学のための給付金申請の前倒し給付等 募集案内について
熊本県教育委員会より「熊本県奨学のための給付金」における前倒し給付等の募集案内が届きましたので、お知らせします。
なお、「熊本県奨学のための給付金」は返済不要の給付であり、本募集は新入生に対し4~6月分に相当する額の前倒し給付が行われるもので、対象につきましては次の①及び②のいずれかの世帯です。
≪給付対象世帯≫
① 生活保護(生活扶助)受給世帯又は保護者等世帯全員の令和4年度(2022年度)の県民税所得割額及び市町村民税所得割額が非課税(0円)の世帯
② ①の要件に該当せず、令和5年(2023年)4月までに家計急変があり、保護者等の収入が「県民税・市町村民税の所得割額」が非課税相当に激減した世帯
※申請を希望される場合は、以下の申請書類を印刷し御記入のうえ提出いただくか、事務室担当まで申請書類希望の連絡をお願いします。なお、申請書類の学校への提出期限は令和5年(2023年)5月15日(月)となっていますので、お早めの連絡をお願いします。
※前倒し給付は希望者のみを対象として、4~6月分に相当する額の前倒し給付を行う
ものです。今回希望しない場合は7月頃に実施する通常の募集において認定作業を経
て年間分を給付されます。前倒し給付を受けられた方も7月以降の給付は改めて申請
が必要です。
<関係書類>
①前倒し給付金新入生保護者案内.pdf
②01_前倒し募集案内.pdf
④申請様式.pdf ←こちらを印刷
高等学校等就学支援金オンライン申請システム(e-shien)について
就学支援金の申請に必要なマニュアルを掲載します。
必要に応じてご確認頂き、ご不明点等ありましたら事務室担当までご連絡下さい。
e-Shien利用マニュアル ⑤★家計急変・新規申請編.pdf
e-Shien利用マニュアル ⑥★家計急変・継続届出編.pdf
e-Shien利用マニュアル ⑦★家計急変・変更届出編.pdf
経済的理由により修学困難な学生等に対する支援策のお知らせについて
文部科学省及び熊本県教育庁からのお知らせがあります。
なお、主なお知らせの内容につきましては以下の5点になります。
1. 高等教育の修学支援新制度、日本学生支援機構の貸与型奨学金の申込み受付について
2. 大学等における入学金・授業料等の納付猶予等について
3. やむを得ない事由により家計が急変した学生等に対する支援について
4. 大学等における各種支援策の情報発信について
5. 大学等における相談体制整備の徹底について
それぞれの詳細な内容につきましては、以下の資料をご確認ください。
経済的理由により修学困難な学生等に対する支援策の周知等について(通知).pdf
【PTAバザー】オリジナルキャンパスバッグのサイズについて
お世話になっております。
好評をいただいております「キャンパスバッグ」のサイズをお知らせします。
☆オリジナルキャンパスバッグ
①カラー(3色)ライトグレー、ナチュラル、ブラック
※ライトグレーは画像では白っぽいですが実際はグレーに近い色合いです。
②サイズ W360×H220×D140
申込みは、こちらの予約票をダウンロードして担任までご提出ください。(12/10まで)
お弁当をいれるのにジャストサイズ! 左(ナチュラル) 右(ライトグレー)
体育大会ライブ配信のトラブル発生について(配信期間は終了しました)
現在、体育大会のライブ配信を実施しておりますが、配信カメラ2でトラブルが発生したため、以下のURLを用いて配信を復旧させ継続実施しております(御視聴の際は、学校から配付の保護者用アカウントでGoogle(YouTube)にログインしてください。ログイン(複数IDでログインしている場合は、保護者用アカウントへの切り替え)ができていないと見られません)。
【当初お知らせしていた本番配信用URL】
配信カメラ1 https://youtu.be/SmPQWBZ5pws(開会から閉会まで、音声あり)
配信カメラ2 https://youtu.be/uU1-4K5Lk6s(1分半程度で配信障害発生、音声無し)
【配信トラブル発生時に使用する予備用URL】
予備用配信カメラ1 https://youtu.be/rWZ606_Rl_8(正しく配信できず、ブルースクリーン)
予備用配信カメラ2 https://youtu.be/eorSDsFbfk4(冒頭1分経過後から映像あり、音声無し)
※配信カメラ2のトラブルにおいて、予備用配信カメラ1で復旧を図りましたがうまくいかず、予備用配信カメラ2で継続配信を実施しました(音声は最後まで配信できませんでした)。
体育大会ライブ配信について(配信期間は終了しました)
10月23日(土)の体育大会については、保護者のみなさまにライブ配信の形で体育大会の様子をお伝えします。
10月21日(木)にお子様に手渡しております体育大会パンフレット(青色の紙に印刷)に、ライブ配信についての詳細を掲載しておりますので、必ずお子様から受け取られて、掲載内容に従って御視聴ください。
以下にライブ配信のYouTubeへのリンクを掲載しておりますが、専用のアカウントでログインしないと見られませんので、先日配付しました「保護者用アカウント」でGoogle(YouTube)にログインの上、御視聴ください。
※ 大会当日は本校職員全体が大会運営にあたっているため、配信視聴へのお問い合わせへの対応ができませんので、御了承ください。
※ 体育大会パンフレットに掲載しております、事前の接続確認をお願いします。
※ 配信トラブル等が発生した場合は、新しいURLを「保護者用アカウント」のGmail宛てにメールにて送信する可能性があります。
[配信カメラ1]
https://youtu.be/SmPQWBZ5pws
[配信カメラ2]
https://youtu.be/uU1-4K5Lk6s
うまく視聴できない場合の体育大会YouTube視聴に関するQ&Aを掲載しました。ご参照いただけますと幸いです。
奨学金制度のホームページ掲載のお知らせ
令和3年度 校納金(PTA会費、学級費)について
令和3年度PTA総会の書面表決結果について(報告)
令和3年度PTA総会書面表決結果通知書.pdf
【令和3年度PTA総会 議決結果】
PTA会員数 571名(保護者 510名、教職員 61名)
提出数 442名
回答率 77.4%
PTA会員数571名に対し、書面表決者442名に提出いただきましたので、総会成立条件である「2分の1以上の出席」を満たす結果となりました。
【議案の表決】
第1号議案 「令和2年度 会務報告及び決算報告並びに監査報告」
賛成 436名, 反対 0名, 未記入 6名
第2号議案 「令和3年度 PTA役員」
賛成 431名, 反対 3名, 未記入 8名
第3号議案 「令和3年度 会務計画」
賛成 437名, 反対 0名, 未記入 5名
第4号議案 「令和3年度 PTA後援会 予算」
賛成 438名, 反対 0名, 未記入 4名
【結果】
すべての議案について、書面表決書提出者の2分の1以上の賛成をもって可決されました。
令和3年度PTA総会の開催(書面表決のお願い)について
令和3年(2021年)5月7日(金)に、令和3年度PTA総会資料を配布しております。
資料を確認後、書面表決書に記載していただき、14日(金)までにオンラインまたは、書面
表決書の提出をお願いします。
就学支援金オンライン申請マニュアル(4/14掲載)
就学支援金のオンライン申請マニュアル(PDF)を掲載します。
ご不明な点等ございましたら、事務室担当へお尋ねください。
℡0964-43-1151
↓クリックしてください。
教室のエアコンが更新されました!
ホームルーム15教室のエアコンはPTAにより設置されているものですが、設置から15年ほど経過し老朽化していたため、今年度、PTAの保護者積立金により更新され、この冬から使用が始まっています。
生徒とともに大切に使用していきたいと思います!
これまで積み立てにご協力いただいた保護者のみなさま、ありがとうございました!
(施工会社)小川電気設備有限会社
(施工金額)974万3,800円
児童虐待の根絶に向けて
令和2年7月豪雨における義援金について
令和2年7月豪雨により被害を受けられた皆様、関係の皆様に心よりお見舞い申し上げます。
4日未明からの集中豪雨により、熊本県南部は甚大な被害を受けました。
本校PTAとしまして、「PTA後援会会計」より義援金を球磨工業高校にお渡しすることが
14日の本部役員会で決定しましたことを報告します。
令和2年7月豪雨における義援金について(御連絡).pdf
令和2年度PTA総会の書面表決結果について(報告)
薫風の候、保護者の皆様におかれましては、ますます御清栄のこととお喜び申し上げます。
さて、本年度の総会について、書面表決に御協力いただきましてありがとうございます。
御提出いただきました書面表決書について、結果を以下のとおり報告いたします。
【令和2年度PTA総会 議決結果】
PTA会員数 534名(生徒数555名)
書面表決者 430名
回答率 80.5%
【議案の表決】
第1号議案 「令和元年度 会務報告及び決算報告並びに監査報告」
賛成 429名, 反対 1名
第2号議案 「令和2年度 PTA役員」
賛成 428名, 反対 2名
第3号議案 「令和2年度 会務計画」
賛成 428名, 反対 2名
第4号議案 「令和2年度 PTA後援会 予算」
賛成 425名, 反対 5名
第5号議案 「ホームルーム教室の冷暖房設備について」
賛成 430名, 反対 0名
結果
・すべての議案について、書面表決書提出者の2分の1以上の賛成をもって可決されました。
令和2年度PTA総会の開催(書面表決のお願い)について
5月7日(1年)、8日(2年・3年)に令和2年度PTA総会資料を配布しております。
資料を確認後、書面表決書に記載していただき、15日(金)までに郵送にて提出してください。
令和2年度PTA総会の開催(書面表決のお願い)について.pdf
インフルエンザによる出席停止期間およびカゼとインフルエンザの違いについて
【保護者の皆様へ】教育相談係より
保護者の方へ 教育相談係より
3月、4月は新年度へ向けて環境が変わるなど、プレッシャーを感じて心身の不調を訴えるお子さんもいるかもしれません。春休みなどご家庭で過ごす時間も多くなりますので、ご家庭でも見守りをお願いします。またお子さんの様子で気になることや相談してみたいことがありましたら、学校の教育相談係(家庭科:田中、養護:松尾)へお知らせ下さい。また別添のような相談窓口もあります。ご参考にされて下さい。
保健便り 早春号掲載!!
画像が表示しづらい場合はこちらよりPDFでご覧ください03 保健だより 早春号.pdf
保護者の皆様へ
学校正門前は一旦停止となっております。
学校周辺の道路上では大変危険なため停止しないでください。送迎の際は正門より校内にはいっていただきロータリー前をご利用ください。
保険室よりげんきnavi発行!!
画像が見れない場合はこちらよりPDFでご覧ください → げんきnavi 流行期.pdf
【重要】Jアラート作動時の対応について
画像が読み込めない場合はこちらよりPDFをダウンロードしてください。→ Jアラート作動時の対応について.pdf
【保健室】保健だより文化の秋号
画像が見れないかたはPDFからご覧ください03 保健だより 文化の秋号H29.pdf
【保健室】保健だより 初秋号を掲載しました
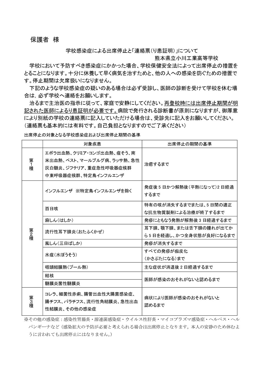
【保護者さま】出席停止と「連絡票(り患証明)」について
「連絡票(り患証明)」は「各種証明書」の項目に掲載しています。
保健だより
健康で楽しい夏休みになりますよう、ご一読ください。
03 保健だより 夏休み号.pdf
スマートフォン、タブレット端末等をご利用の方へ
スマートフォン、タブレット端末などのパソコン以外でご利用される場合、画像等がとても見づらい場合があります。
画面最下部のパソコンマークを押し閲覧してください。
※画像はスマートフォンで閲覧時です。
【全保護者へ】HP,学校安心メールについて
よろしければトップページのブックマーク、お気に入り等をお願いします。
保護者への連絡があればこちらにも投稿されます。
また、学校安心メールの登録がお済みでない方は登録をよろしくお願いします。