本校の教育

校訓・綱領

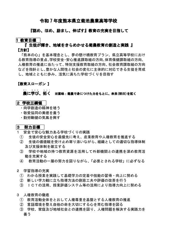
 一 向学創造の精神を培う

 二 敬愛協同の美徳を養う

 三 勤労剛健の気風を興す

 

農業経営者育成高等学校について

 農業経営者育成高等学校の目標は、農業経営を担当するのにふさわしい資質と意欲を備えた未来の農業人の育成です。「農業に関する知識と技術を習得し、農業の社会的な意義と役割を認識し、農業の充実と社会の発展を図る主体性・合理性と想像力・実践直を持つ者」の育成を目標にした教育を展開することであります。
 この目標を実現するためには、寄宿舎教育を含めた農業経営者育成高校の教育全体において、「教育の本質を押さえた徹底する教育活動」が必要であり、「分かち合う学習活動」が必要であり、生徒には「強い心をもって自分自身を育てること」が求められます。
 生徒一人一人に、寄宿舎での学習と生活を通して、自他を認め合い、話し合いと共同することが求められます。
 全国には同様の高校が26校あり、九州には本校の他に宮崎県立高鍋農業高等学校、鹿児島県立市来農芸高等学校、鹿児島県立鹿屋農業高等学校指定を受けています。

菊池農業高等学校教育目標

校則、いじめ防止基本方針