熊本県立翔陽高等学校
  • ログイン
教育目標

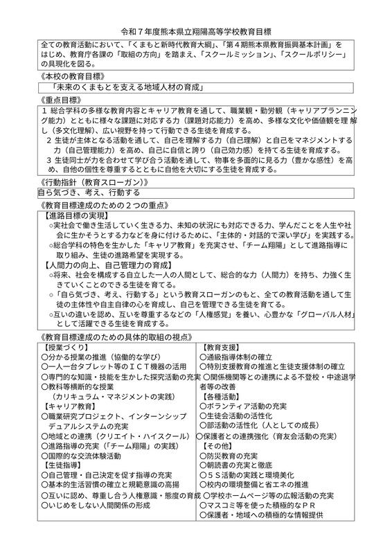
R7学校教育目標.pdf

メニュー
トップページ学校の概要 沿革校訓教育理念など経営方針スクール・ミッション及びスクール・ポリシー校歌学校要覧進路情報生徒心得・いじめ防止基本方針5S活動アクセス翔陽日記普通系列 工業系列 農業系列商業系列 家庭系列 生徒会・部活動 翔陽新聞(SNP)行事予定中学生の方へ 生徒・保護者の方へ 同窓会(もくせい会)学校評価プライバシーポリシー各種証明書の発行
リンク

リンク

  • 熊本県教育委員会

  • ひごっ子まなLabo(熊本県教育情報システム)

  • 熊本県高等学校商業教育研究会

  • 熊本県教育研究会農業部会

  • もくせい会

  • 農高-農大一貫プロジェクト

  • 子供のSOSの相談窓口

カウンタ
3 0 8 4 4 7 5
連絡先

熊本県教育情報システム
登録機関
熊本県立翔陽高等学校
管理責任者
 校長 柳田 壽昭
運用担当者
 ICT運営部(ホームページ係)
〒869‐1235
 熊本県菊池郡大津町室1782
TEL:
 096-293-2055(代表)
 096-294-5424(進路指導室直通)
 ※企業・上級学校の方のみ、進路指導室直通をご利用ください。
FAX:
 096-294-0691

E-mail:
 メールアドレス

Powered by NetCommons