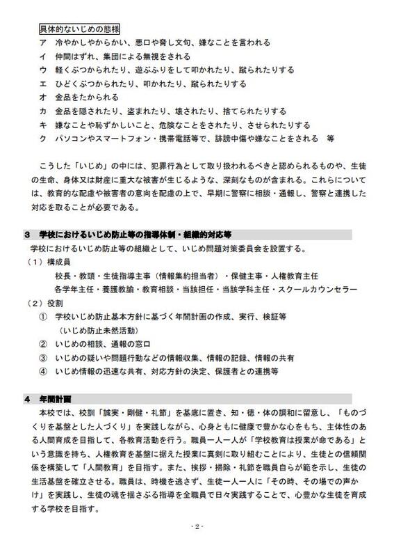
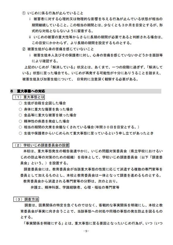
「学校いじめ防止基本方針」(令和3年3月改定)を掲載しました。 投稿日時 : 2017/09/04 学校サイト管理者 「学校いじめ防止基本方針」(令和3年3月改定)を掲載しました。画像が見づらい場合はPDFにてご覧ください。R3小川工高 学校いじめ防止対策マニュアル(R2改訂).pdf